Neubau Ozonung, Sandfiltration und FM-Anlage auf der Kläranlage Schloß Holte-Stuckenbrock
Bearbeitete Anlagenteile
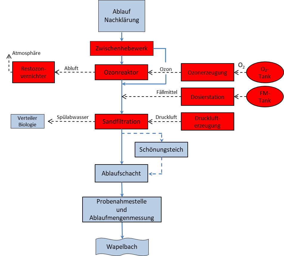
In einer von der PFI erstellten Studie zur Spurenstoffelimination auf der Kläranlage Schloß Holte-Stukenbrock wurde ein erheblicher Einfluss des Kläranlagenablaufes auf die Spurenstoffbelastung des Vorfluters Wapelbach festgestellt. Aus diesem Grund ist auf der Kläranlage Schloß Holte-Stukenbrock eine Ozonanlage zur Spurenstoffelimination mit einer Sandfiltration zur Nachbehandlung des ozonierten Abwassers vorgesehen. Zusätzlich dazu ist der Neubau eines Fällmittellagers- und einer Dosierstation für eine vermehrte Phosphorelimination geplant.
- Neubau Zwischenhebewerk als Schneckenhebewerk
- Neubau Ozonanlage zur Spurenstoffelimination
- Neubau eines Maschinengebäudes zur Unterbringung der erforderlichen Maschinen-, Mess- und Elektrotechnik
- Neubau eines Umgehungsschachts
- Verkleinerung des bestehenden Schönungsteiches
- Neubau Sandfiltration als aktive Nachbehandlung des ozonierten Abwassers
- Neubau FM-Anlage für die Phosphorelimination (Nachfällung)
Projektbeschreibung
In einer von der PFI erstellten Studie zur Spurenstoffelimination auf der Kläranlage Schloß Holte-Stukenbrock wurde ein erheblicher Einfluss des Kläranlagenablaufes auf die Spurenstoffbelastung des Vorfluters Wapelbach festgestellt. Zur Reduzierung des Spurenstoffeintrags und der damit verbundenen Verbesserung der ökologischen Gewässerqualität wurden im Rahmen der Studie Varianten zur Spurenstoffelimination für die Kläranlage Schloß Holte-Stukenbrock aufgestellt und miteinander verglichen. Der umfassende Variantenvergleich ergab, dass eine Ozonanlage inkl. einer Nachbehandlung des ozonierten Wassers in dem vorhandenen Schönungsteiches die wirtschaftlichste Verfahrensvariante zur Spurenstoffelimination auf der Kläranlage Schloß Holte-Stukenbrock darstellt.
Aufgrund der novellierten Klärschlammverordnung und der sich daraus ergebenen zukünftig ggf. benötigten Schlammlagerflächen auf dem Kläranlagegelände, konnte der Schönungsteich nicht mehr dauerhaft als Nachbehandlung für
die Ozonanlage vorgesehen werden, da dieser aufgrund der beengten Platzverhältnisse möglicherweise für die Schlammlagerung aufgegeben werden soll. Ein von PFI aufgestellter Variantenvergleich ergab, dass unter diesen neuen Voraussetzungen eine kontinuierliche Sandfiltration die vorzuziehende Nachbehandlung für das ozonierte Abwasser darstellt.
Für die biologisch aktive Nachbehandlung des ozonierten Abwassers ist eine Fällmitteldosierung im Zulauf zur Sandfiltration nicht erforderlich. Die Stadt Schloß Holte-Stukenbrock hat jedoch beschlossen im Rahmen der geplanten Neubaumaßnahmen von Ozonanlage und Sandfiltration eine zusätzliche Fällmittellager und eine Dosierstation zu errichten, um zukünftig über eine Nachfällung im Zulauf zur Sandfiltration eine vermehrte Phosphorelimination erzielen zu können. Dadurch können die Ablaufwerte der Kläranlage weiter verbessert werden, was wiederum zu einer weiteren Reduzierung der Belastung des Vorfluters führt.
Projektdaten
- Ausbaugröße KA 60.000 EW
- Angeschlossene Einwohner 26.100 E
- Einleitungswassermenge 560 m³/0,5h
- Angeschlossene Industrie: Textilindustrie
Leistungsumfang
- Machbarkeitsstudie zur Spurenstoffelimination
- Objektplanung Ingenieurbauwerke (Lph. 1 – 8)
- Fachplanung verfahrens- und maschinentechnische Ausrüstung sowie EMSR-Technik (Lph. 1 – 8)
- Derzeit in Ausführung (Lph. 5 + 6)


